1과목: 전자계산기 프로그래밍
1. 어셈블러를 두 개의 pass로 구성하는 주된 이유는?
2. 객체 지향 언어의 개념에서 하나 이상의 유사한 객체들을 묶어서 하나의 공통된 특성을 표현한 것은?
3. 원시 프로그램을 하나의 긴 스트링으로 보고 원시 프로그램을 문자 단위로 스캐닝 하여 문법적으로 의미 있는 일련의 문자들로 분할해 내는 작업을 수행하는 것은?
4. C 언어의 설명으로 옳지 않은 것은?
5. 매크로 기능에 대한 설명으로 가장 적합한 것은?
6. 어셈블리언어에서 원시 프로그램을 목적 프로그램으로 번역할 때 현재의 오퍼랜드에 있는 값을 다음 명령어의 번지로 할당하는 것은?
7. C 언어에서 문자열 입력 함수는?
8. C 언어에서 이스케이프 시퀀스의 설명이 옳지 않은 것은?
9. 객체지향 기법에서 이미 정의된 상위 클래스(부모 클래스)의 모든 속성과 연산을 하위 클래스가 물려받는 것을 의미하는 것은?
10. 단항 연산자에 해당하는 것은?
11. C 언어에서프로그램의 변수 선언을 "int c;"로 했을 경우 "&c"는 어떤 의미인가?
12. C 언어의 기억 클래스 중 “extern"을 사용하여 선언하는 변수는?
13. 서브루틴에서 자신을 호출한 곳으로 복귀시키는 어셈블리어 명령은?
14. BNF 표기법에서 정의를 나타내는 기호는?
15. 프로그램 수행 순서로 옳은 것은?
16. 어셈블리어에 대한 설명으로 옳지 않은 것은?
17. C 언어에서 정수형 변수 선언 시 사용하는 것은?
18. 고수준 언어로 작성된 원시 프로그램을 컴퓨터 주메모리에 적재해 두고, 그 중 한 명령문씩 꺼내어 이를 해석기에서 중간어로 전환하여 곧바로 실행시키는 것은?
19. C 언어에서 정수형 변수 a에 256이 저장되어 있다. 이를 7자리로 잡아 왼쪽으로 붙여 출력하고자 할 경우 printf() 내의 변환문자 사용으로 옳은 것은?
20. 어셈블리어에서 논리적인 비교와 결과가 양수 또는 음수인지를 검사하여 상태 레지스터의 상태 비트를 설정하는 명령은?
2과목: 자료구조 및 데이터통신
21. IP 주소로부터 물리적 주소로 변환하는 프로토콜은?
22. 디지털 데이터를 아날로그 신호로 부호화(encoding)하는 방식은?
23. HDLC의 ABM의 부분집합으로 X.25의 링크 계층에서 사용되는 프로토콜은?
24. 점-대-점 링크뿐만 아니라 멀티 포인트 링크를 위하여 ISO에서 개발한 국제 표준프로토콜은?
25. 망(network) 구조의 기본 유형이 아닌 것은?
26. OSI 7계층에서 다음과 같은 서비스를 제공하는 계층은?
27. 주파수 분할 방식의 특징으로 틀린 것은?
28. 다음 인터넷 도메인의 설명 중 옳지 않은 것은?
29. 무선 LAN의 매체 접근 제어 방식 중 경쟁에 의해 채널 접근을 제어하는 것은?
30. 다음 설명에 해당되는 ARQ 방식은?
31. 3단계 스키마에 해당하지 않는 것은?
32. 다음 설명과 관계되는 트랜잭션의 특성은?
33. 다음 그림에서 Tree의 디그리는?
34. 다음 자료에 대하여 버블 정렬을 이용하여 오름차순으로 정렬할 경우 1회전 후의 결과는?
35. DBMS의 필수기능이 아닌 것은?
36. 큐(Queue)에 대한 설명으로 옳지 않은 것은?
37. 데이터베이스관리자(DBA)의 역할로 거리가 먼 것은?
38. 다음 트리를 "Pre-Order"로 운행한 결과는?
39. 색인 순차 파일(Indexed Sequential File)에서 색인영역(indexed Area)의 구성이 아닌 것은?
40. 선형리스트(linear list)에 해당하지 않는 자료 구조는?
3과목: 전자계산기구조
41. propagation delay에 대한 설명으로 옳지 않은 것은?
42. 다중처리기에 대한 설명으로 옳지 않은 것은?
43. 인터럽트에 관한 설명으로 옳은 것은?
44. CPU에 의해 참조되는 각 주소는 가상주소를 주기억장치의 실제주소로 변환하여야 한다. 이것을 무엇이라 하는가?
45. 짝수 패리티 비트의 해밍 코드로 0011011을 받았을 때 오류가 수정된 정확한 코드는?
46. 레지스터에 대한 설명으로 틀린 것은?
47. 중앙 연산 처리장치의 하드웨어적인 요소가 아닌 것은?
48. 1의 보수로 음수를 표현하는 방식에 비하여 2의 보수로 음수를 표현하는 방식의 특징으로 옳은 것은?
49. 하드웨어의 특성상 주기억장치가 제공할 수 있는 정보 전달의 능력 한계를 무엇이라 하는가?
50. 다음 중 cycle stealing과 관계있는 것은?
51. 256×8 RAM 소자를 이용해서 2Kbyte의 용량을 갖는 메모리를 구성하려고 한다. 필요한 RAM 소자의 개수는?
52. 반감산기에서 차를 얻기 위하여 사용하는 게이트는 EX-OR이다. 이 EX-OR와 같은 기능을 수행하기 위하여 필요한 게이트를 조합할 때, 필요한 게이트와 개수는?
53. 다음은 DMA의 데이터 전송 절차를 나열한 것이다. 순서가 옳은 것은?
54. 프로그램이 가능한 논리소자로, n개의 입력에 대하여 개 이하의 출력을 만들 수 있는 논리회로는?
55. 하드웨어 신호에 의하여 특정 번지의 서브루틴을 수행하는 것을 무엇이라 하는가?
56. DMA(Direct Memory Access) 과정에서 인터럽트가 발생하는 시점은?
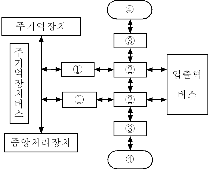
57. 다음 그림은 입출력 시스템의 구성도이다.
58. 플립플롭이 가지고 있는 기능은?
59. 어떤 computer의 메모리 용량은 1024 word이고 1 word는 16 bit로 구성되어 있다면 MAR과 MBR은 최소 몇 bit로 구성되어 있는가?
60. 명령어 파이프라이닝을 사용하는 목적은?
4과목: 운영체제
61. 분산 처리 운영체제 시스템을 설계하는 주된 이유가 아닌 것은?
62. 디스크 스케줄링의 목적과 거리가 먼 것은?
63. UNIX에서 현재 디렉토리 내의 파일 목록을 확인하는 명령어는?
64. 메모리 관리 기법 중 Worst fit 방법을 사용할 경우 10K 크기의 프로그램 실행을 위해서는 어느 부분이 할당되는가?
65. 일정량 또는 일정 기간 동안 데이터를 한꺼번에 모아서 처리하는 운영체제의 운영 기법은?
66. 다중 처리기 운영체제 형태 중 주/종(Master/Slave) 처리기에 대한 설명으로 틀린 것은?
67. 운영체제의 성능 평가 기준과 거리가 먼 것은?
68. 프로세스 내에서의 작업 단위로서 시스템의 여러 자원을 할당받아 실행하는 프로그램의 단위를 의미하는 것은?
69. 프로세스의 정의와 거리가 먼 것은?
70. 파일 시스템의 기능이 아닌 것은?
71. 교착상태의 해결 방법 중 점유 및 대기 조건 방지, 비선점 조건 방지, 환형 대기 조건 방지와 가장 밀접한 관계가 있는 것은?
72. UNIX에서 커널에 대한 설명으로 틀린 것은?
73. 파일 디스크립터(File Descriptor)에 대한 설명으로 틀린 것은?
74. 분산 운영체제의 구조 중 다음 설명에 해당하는 것은?
75. NUR(Not-Used-Recently) 페이지 교체방법에서 가장 우선적으로 교체 대상이 되는 것은?
76. 어셈블러를 두 개의 패스(pass)로 구성하는 주된 이유는?
77. 4개의 페이지를 수용할 수 있는 주기억장치가 있으며, 초기에는 모두 비어 있다고 가정한다. 다음의 순서로 페이지 참조가 발생할 때, LRU 페이지 교체 알고리즘을 사용할 경우 몇 번의 페이지 결함이 발생하는가?
78. UNIX 파일 시스템 구조에서 디렉토리별 디렉토리 엔트리와 실제 파일에 대한 데이터가 저장된 블록은?
79. 다음 설명에 해당하는 디렉토리 구조는?
80. HRN(Highest Response Scheduling) 스케줄링 기법에서 우선순위 결정 방법은?
5과목: 마이크로 전자계산기
81. 신호(signal)가 Low라면 모뎀 또는 데이터 셋이 UART와 통신을 성립할 준비가 되어 있음을 의미하는 것은?
82. 동기형 계수기로 사용할 수 없는 것은?
83. 화상회의에서 사용되는 압축부호화 방식의 표준으로 p×64kbps (p = 1~30)의 전송 속도를 가지는 것은?
84. 마이크로컴퓨터와 외부장치 간에 적외선을 이용하여 데이터를 주고받는 방식은?
85. 마이크로프로세서는 클록(Clock)에 의해 제어된다. 이 클록을 발생하는 회로는?
86. 동기식 비트 직렬 전송의 동작 순서로 옳은 것은?
87. IEE 488 버스에 대한 설명 중 틀린 것은?
88. CPU가 무엇을 하고 있는가를 나타내는 상태를 무엇이라 하는가?
89. 마이크로프로세서의 주요 구성블록으로 볼 수 없는 것은?
90. 최근 마이크로컴퓨터의 병렬 포트 표준 모드 중 고속 DMA 전송을 할 수 있도록 지원하는 모드는?
91. 서브루틴을 수행하기 위해 사용되는 것은?
92. 인출 사이클(fetch cycle)에서 active low로 되지 않는 신호는? (단, Z80 기준)




"가 정답이다. 이는 Z80에서 인출 사이클(fetch cycle) 동안 메모리에서 데이터를 읽어오는 MREQ 신호이며, active low로 동작한다. 나머지 세 개의 신호는 모두 active low로 동작한다.93. 마이크로프로그램 제어 방식의 특징이 아닌 것은?
94. CMOS RAM의 설명으로 옳지 않은 것은?
95. 다음 중 I/O 버스를 통하여 접수된 command에 대한 해석이 이루어지는 곳은?
96. JTAG(Joint Test Action Group) 인터페이스에서 핀으로 칩 안에 구성되지 않는 것은?
97. 하나의 서브루틴 속에 존재하는 또 하나의 서브루틴, 즉, 서로 다른 서브루틴 중에서 호출되는 서브루틴을 무엇이라 하는가?
98. PLA의 프로그래밍에 대한 설명으로 옳은 것은?
99. 4개의 플립플롭으로 구성한 4비트 리플카운터(ripple counter)는 입력 주파수를 어떤 주파수의 파형으로 변환하는가?
100. 제어논리가 마이크로프로그램 기억 장치인 읽기용 기억 장치(ROM)에 구성되어 있어, 여러 대규모 집적회로군이 이미 마이크로프로그램 되어 있는 것은?